翘首盼望了5年,Flight Sim Labs 320X终于在今年发布了,但是目前官网只推出了early adopter 版本,首次发布名额有限,本着先到先得的原则,官网开放了5分钟左右就已经上不去了,本人有幸第一时间入手。
但是由于太久没有碰FS,花了两天安装官方推荐的配置和运行平台,重装了WIN10,FSX SE+DX10 fixer,无数次折腾CPU超频和英伟达Inspector优化,帧数在FSD KJFK终于上20了,回到国内Skysoft的丽江机场,VC帧数轻松25+,流畅运行。由于FSL320使用了独立于FS平台的系统,对内存,CPU和显卡要求更为苛刻一些,之于几年前的NGX,算是另一个革命性插件了,又把模拟飞行机模的插件上升到了一个新的高度。对于大家关心的正式版本发布,官方没有明确的日期时间,early adopter的用户在这个期间可以给官方提供反馈,解决一些插件之间的兼用问题,预计一个月以内正式版发布,然后官方将集中在P3D版本的开发上。
好了,回到插件本身,可能有人要问,这个价值几乎100美金的插件,到底模拟到了什么程度?Arline2sim的人在YouTube上说过,这是一个完全参照FCOM上所有正常程序和非正常程序,以及最大化模拟空客飞机里正常法则,直接法则和备份法则的插件,本人在入手第一时间迫不及待上去飞了一把,正常法则下的FBW体验非常棒,完全按照正常法则下的要求,感兴趣的可以看看这个网站里关于三个法则的解释http://www.airbusdriver.net/airbus_fltlaws.htm
此外,由于本人对空客的逻辑,系统还不够了解,下面的评测完全参照国航FCOM里SOP的顺序对插件进行测试(所有图片都是FS原图,使用Windows默认截图软件)
评测从驾驶舱的cold and dark开始
根据SOP的顺序,检查电瓶电压,打开两个电瓶
FAC飞行增稳计算器,发电机等警告亮起
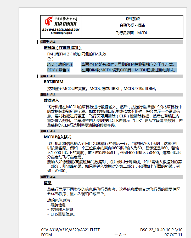
这时MCDU还不可用,上面显示FM1和琥珀色警告,参照下图SOP
通过长按BRT激活FSL320 SIM里的功能,我们要通过这个接通地面电源。
地面电源接通后,多台电脑将进行测试
根据SOP要求,进行APU火警测试,和SOP描述的一模一样。
接下来启动APU
95% N时,APU AVAIL指示亮,10秒后舱门页面替代APU页面。
按需接通APU引气,接下来进行绕机检查
蓝色圆框内是TAT全温探头,红色是前电子设备舱门,黑色是地面电源门,外部细节非常到位
根据SOP要求的顺序进行FLOW,打开CVR地面控制(正常情况下CVR只在飞机推出/红色防撞灯开启情况下进行记录),EVAC撤离选为CAPT,三部ADIRS调为NAV模式,确认外部灯光,座舱信号牌,紧急撤离信号灯预位,座舱增压着陆标高自动,两个电瓶电门充电循环,检查ECAM页面电瓶装载正确,10秒后电流回到60A以下,接下来进行引擎火警测试
继续按照SOP要求完成FLOW,初始化FMGS,这时候可以上客了!
未完待续


















